每年春夏交际之时,天气变热,手足口病和疱疹性咽峡炎进入高发期,它们专挑5岁以下的小宝宝下手,具有很强的传染性。幼托机构是人群聚集场所,容易暴发聚集性疫情,让家长们很是头疼。长沙市中心医院儿科专家提醒:手足口病和疱疹性咽峡炎高发,两者症状相似,正确预防,及时应对,就能给宝宝全方位的保护!
PART 1:
典型病例:姐弟俩感染手足口病,一天内相继发生抽搐入院
“天气炎热,疱疹性咽峡炎、手足口病等传染病进入高发期,请各位家长与孩子外出时注意与他人社交距离,勤洗手。”刚收到幼儿园发来的健康提醒,读中班的儿子潇潇(化名)就发烧了。近日,朱女士带着儿子在我院看病,发现儿科门急诊人满为患,最终潇潇被确诊为疱疹性咽峡炎。据了解,本周内,该院儿科急诊已接诊数百例疱疹性咽峡炎和手足口病患儿,其中症状较重的约40例。进入夏季,肠道传染病高发,儿科最常见的是手足口病和疱疹性咽峡炎高发,两者症状相似,学龄前儿童需重点防范。


“先是儿子突发抽搐,送到医院确诊为重症手足口病,10几个小时后,家里3岁的女儿也抽搐起来,两个孩子都确诊为手足口病。”今日,在医院儿科病房,记者看到年轻妈妈李女士正在照看3岁的女儿,让她更担心的是,1岁的儿子因为症状更重,目前还在儿科监护室接受治疗。
李女士回忆,儿子是6月14日晚开始发烧,测量体温有39.8℃,在家采取了一点降温措施,打算先睡一觉观察一下,谁知15日凌晨孩子突发抽搐,家长吓坏了,立马送往医院看急诊。“医生检查孩子的口腔,一看嘴里全是疱疹,经过一些检查,被确诊为手足口病。”当天下午,女儿也开始发烧抽搐,家长赶紧看了女儿的口腔,发现和弟弟一样,长满了疱疹,于是不敢耽搁赶紧送医。现在姐弟俩的手部、脚部皮肤都长出了疱疹。
我院儿科副主任、主任医师李嘉介绍,手足口病可由多种肠道病毒引起,主要通过粪—口途径传播,其次是经呼吸道飞沫传播,患者和隐性感染者都是传染源。婴幼儿还可以通过接触患者或接触被患者的排泄物、分泌物及疱疹液污染的手、日常用具、衣物等感染。典型的手足口病会在手掌心、脚掌心、口腔黏膜、臀部等部位出现皮疹、疱疹、溃疡。
目前,手足口病没有特效抗病毒药物,轻症的处理方法参考感冒的治疗方式,如果体温超过38.5℃,可以吃退热药物。重症常出现在3岁以下的婴幼儿,重症十分凶险,表现为患儿体温持续39℃以上难以下降,精神萎靡或烦躁,频繁呕吐,肢体抖动,无力,站立不稳,呼吸加快等。重症手足口病可引起脑膜炎、脑炎等并发症,部分重症患儿还可能遗留严重的神经系统后遗症,个别重症患儿病情发展快则会导致死亡。因此,一旦发现上述症状,应尽快就近送医,及早干预。得了手足口病的患儿症状缓解后不要急着回幼儿园或学校,应隔离治疗2周,治疗期间不要近距离接触别的儿童。
疱疹性咽峡炎和手足口病被称为“同胞兄弟”,它也是以急性发热和咽部疱疹为主要特征的传染病,大多由柯萨奇A组病毒、疱疹病毒、EV病毒引起,传染途径和手足口病相同,传染性强。临床表现为高热、咽痛、流口水、食欲不振、呕吐、抽搐等,检查时可以看到患儿咽部充血,在咽腭弓、软腭、悬雍垂的黏膜上可见多个2~4毫米大小灰白色的疱疹,周围有红晕,这些疱疹会在1~2天后形成小溃疡,疱疹也可发生于口腔的其他部位,整个病程在1周左右。绝大部分的疱疹性咽峡炎愈后较好,如果在手掌心、脚掌心等部位同时出疹子,提示为并发了手足口病,要当心出现重症,及时就医。
李嘉提醒,引起的手足口病重症和危重症的病原主要是肠道病毒71型(简称EV71病毒),目前我国已有疫苗上市,可接种EV71型灭活疫苗预防;但疱疹性咽峡炎至今尚无疫苗可预防。日常生活中,预防这两种传染病主要是做到爱卫生、勤洗手、喝开水、吃熟食;家里勤通风、勤晒衣被,孩子的餐具、玩具等物品要经常清洗消毒;尽量避免带孩子到人群聚集、空气流通不良的公共场所。
PART 2:
专家支招:手足口病和疱疹性咽峡炎的区分、护理和预防
提到手足口病和疱疹性咽峡炎,很多宝爸宝妈瞬间“脸盲”,因为这两种病实在是太像了,撞脸指数高达99.99%。那我们首先就来看看,它们究竟是什么,该如何区分,又该如何预防?
一、如何辨别手足口病和疱疹性咽峡炎?
1.两者相同点:
(1)手足口病和疱疹性咽峡炎就是“表兄弟”关系,都是由肠道病毒引起的急性、自限性疾病,都具有传染性强、传播快的特点;
(2)传播途径也一样,都是通过消化道、呼吸道接触传播;
(3)都喜欢潮湿闷热的5、6、7月;
(4)易感人群为婴幼儿。
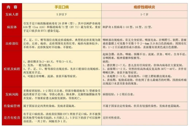
2.两者的不同点:

二、万一娃“中招”,如何护理?
手足口病/疱疹性咽峡炎很相似,因此治疗措施也基本一样,只要早发现、早诊断、早治疗,一般都可顺利康复。
1.注意隔离:居家治疗的患儿避免与其他儿童接触,以减少交叉感染。发病后第一周传染性最强,第二周也还具有一定传染性,应隔离2周。
2.发热要进行降温退热处理:一定要监测好体温情况,发热要及时进行降温退热处理,增加宝宝的舒适度,可以温水擦浴。禁止酒精擦浴,不推荐冰水擦浴。38.5度以上建议使用退热药(对乙酰氨基酚或者布洛芬)。
3.注意观察病情:应密切观测患儿的精神状态、若孩子频繁的高烧、进食少、小便减少、烦躁、抽搐等等说明容易出现并发症,应及时就诊或复诊,手足口病要到定点医疗机构就诊。
4.合理用药:手足口病和疱疹性咽峡炎都是病毒所致,需要在医生的指导下选择抗病毒类的药物治疗。然而服用抗生素无效,还会引起自身菌群紊乱,应遵从医嘱,合理用药。
5.饮食护理:患病期间,孩子的消化功能减弱,饮食应以流质、易消化为主,并及时补充液体。
6.口腔护理:可以用温凉开水或淡盐水漱口,可使用开喉剑喷雾剂、重组人干扰素α2b喷雾剂(假单胞菌)等减轻口腔患处疼痛。
三、积极预防,才是王道
1.一般预防
保持良好的个人卫生习惯是预防手足口病的关键。建议做到以下几点:
◆勤洗手:饭前便后要洗手,外出后要洗手,家长接触孩子前后要洗手,处理粪便、呕吐物后均要及时洗手。
◆吃熟食:不吃生冷、半生不熟的食物。
◆喝开水:不喝生水,要喝烧开的洁净水。
◆勤通风:室内要经常开窗通风换气,减少病毒停留,每天要开窗通风2-3次,每次不少于30分钟。
◆晒太阳:孩子的衣服、被褥等可常晒晒太阳,有助于消灭病毒。
◆勤消毒:清洗、消毒孩子使用的餐具、奶瓶、奶嘴、玩具和其他物品,防止病从口入,可采用紫外线照射、太阳暴晒、含有效氯成份的消毒剂溶液进行消毒擦拭。
◆勤观察:留意孩子口腔、手、足、臀部等部位是否有皮疹,发现有要尽早就医。
2.接种EV-71疫苗,预防重症手足口病
近年来重症手足口病有增加趋势,其中EV-A71占到重症病例的74%和死亡病例的93%。及时接种EV-71型灭活疫苗,为预防重症手足口病提供了有力武器。6月龄~5岁的儿童可以接种,且越早接种越好。
小结:
1.任何传染性疾病都应以预防为主,及时接种疫苗可以减少重症手足口病的发病率。
2.典型的手足口病诊断并不困难,但也有一些病例临床表现并不典型;大多数手足口病都比较轻,但也有少数会在短时间内发展为重症。如果孩子出现皮疹和发热,还应及时就医,以免贻误病情。